平城区文化和旅游局2024年法治政府建设年度报告
2024年以来,平城区文旅局在区委、区政府的正确领导下,坚持以习近平新时代中国特色社会主义思想为指导,深入学习贯彻习近平法治思想,紧紧围绕文化和旅游中心工作,积极推进法治建设,不断提高依法行政能力和水平,为全区文化旅游事业发展营造了良好的法治环境。现将我局全年法治政府建设工作报告如下:
一、2024年度推进法治政府建设的总体情况
(一)主要举措和亮点成绩
1.强化组织领导,落实法治建设责任
(1)充分发挥法治建设工作领导小组核心作用,明确工作职责和任务分工,形成了主要领导亲自抓、分管领导具体抓、各科室共同参与的工作格局,切实把法治思想贯彻到各项工作中。
(2)将法治建设工作纳入局年度工作计划,与文化旅游业务工作同部署、同检查、同考核,确保法治建设工作落到实处,保证法治建设工作的提质增效。
2.深入学习教育,提高法治意识觉悟
通过制定学习计划,以党组中心组集中学习的方式,组织党员干部深入学习习近平法治思想、二十届三中全会精神和文化旅游相关政策法规,其中包括《中华人民共和国文物保护法》《中华人民共和国旅游法》《大同市建设旅游热点门户城市工作方案》《长城保护条例》《大同市长城保护条例》《平城区关于落实领导干部应知应会党内法规和法律法规清单制度的工作举措》《中共大同市平城区委全面依法治区委员会工作规则》《中共大同市平城区委全面依法治区委员会办公室工作细则》《平城区贯彻落实<全面深化法治领域改革纲要(2023-2027年)>的实施方案》《中共大同市平城区委全面依法治区委员会2024年工作要点》《平城区党政主要负责人履行推进法治建设第一责任人职责2024年度工作清单》等,不断提高党员干部的法治意识和依法行政能力。
3.加强日常监督,规范文旅市场运行
(1)加强部署对校外艺培机构日常监管,今年截止目前共计处办艺培机构退费等纠纷工单247件次,依托街道执法力量对辖区内艺培机构开展排查,且有序开展了机构年检和新注册机构实地勘验等工作,确保我区艺培机构合法合规开设。
(2)加强对区不可移动文物的日常排查和定期巡察力度,我区文旅执法队伍和执法职能虽已上划,但积极落实属地责任,把文物安全与景区景点、文化娱乐场所法治工作同部署同检查,经常性与市区相关单位沟通联系,对发现的违反文物保护相关法律规定的情形,及时上报市文物局,依法依规进行查处。
(3)进一步完善了文旅市场各项规章制度,对旅游景区在文化主题、活动内容和讲解服务等方面进行了规范,确保其坚持正确价值导向,符合公众历史文化认知,遵循相关法律法规等。对区域内的文化娱乐场所采用定期巡查、专项排查等方法,让其在法治环境中积极健康地运营。
4.推进制度建设,规范依法行政行为
(1)坚持公开透明依法办事,在坚决防范非法境外广播电视节目通过违规途径传播,切实维护国家政治安全、文化安全和意识形态安全等工作,始终坚持依法办事,深入调研,详细摸清平城区非法安装卫星电视广播地面设施的底数。
(2)加强规范性文件管理,严格按照法定程序制定规范性文件,认真落实规范性文件合法性审查、备案审查等制度,确保规范性文件的合法性和有效性。
5.加强法治宣传,营造良好法治氛围
(1)充分利用重要时间节点,加强对文旅领域的法治建设,做好法治宣传,营造依法办事氛围,通过设立宣传咨询台、发放宣传资料等形式,广泛宣传文化旅游法律法规和政策,不断提高广大群众的法治意识和法律素养。
(2)加强与新闻媒体的合作,通过报纸、电视台、网络等媒体,及时宣传文化旅游法治建设工作动态和成效,营造良好的舆论氛围;充分利用各种媒介告知群众非法销售、安装、使用卫星广播电视地面接收设施会带来的危害;做好前期摸排准备工作,为市文化市场综合行政执法队开展专项治理工作奠定良好基础。
(二)本单位履行法院生效裁判情况
我单位无法院裁判相关事项。
二、工作中存在的不足及原因
1.部分干部职工因对法治建设工作的重要性认识不足,法治意识和依法行政能力有待进一步提高。
2.因我局没有文化执法队,在部门间的协作配合上还存在一些障碍,需要进一步增强协调沟通。
3.因工作人员法治建设业务能力不强,对涉及文旅领域的法治宣传教育的形式和内容还不够丰富,宣传效果有待进一步提高。
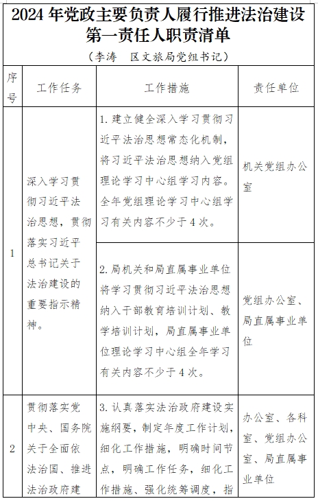
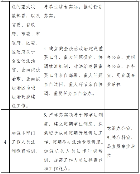
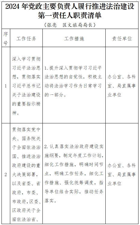
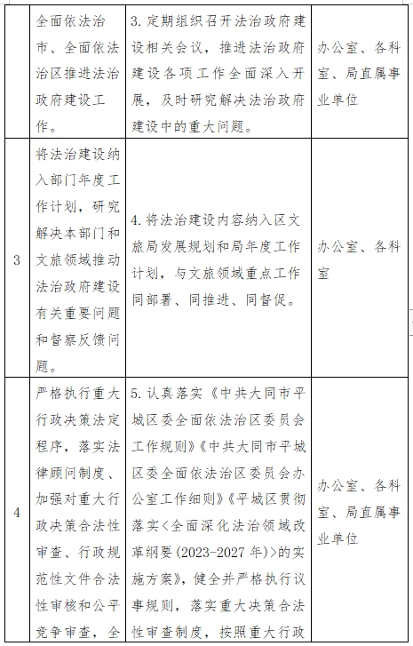
三、党政主要负责人履行推进法治建设第一责任人职责情况
我局一直以来都非常重视法治建设工作,依据《中共大同市平城区委全面依法治区委员会2024年工作要点》《平城区党政主要负责人履行推进法治建设第一责任人职责2024年度工作清单》,制定了文旅局《2024年党政主要负责人履行推进法治建设第一责任人职责清单》,以更好地落实法治政府建设,提升法治水平。





2024年,文旅局依据《2024年党政主要负责人履行推进法治建设第一责任人职责清单》,对标法治任务,通过科学细化量化,已经全部完成,全局法治工作取得了新突破。
四、2025年推进法治政府建设的计划安排
1.进一步加强对法治建设工作的组织领导,加大工作力度,确保法治建设各项工作任务落到实处。
2.加强对干部职工的法治教育培训,不断提高干部职工的法治意识和依法行政能力。
3.进一步配合大同市文化执法队加大文化市场的执法力度。
4.加强文旅法治宣传教育工作,进一步创新法治宣传教育形式和内容,增强宣传教育的针对性和实效性,营造更加浓厚的法治氛围。
法治政府建设任重而道远,我局将继续深入贯彻法治思想,为文旅产业健康发展提供法治保障,让平城文旅事业行稳致远。
扫一扫在手机上查看当前页面

三晋通
晋公网安备 14020202000152号